時間:2025-12-10 09:52 國際學校網
一直以來,北京公辦國際部作為國內TOP國際教育賽道,在留學圈熱度持續攀升。
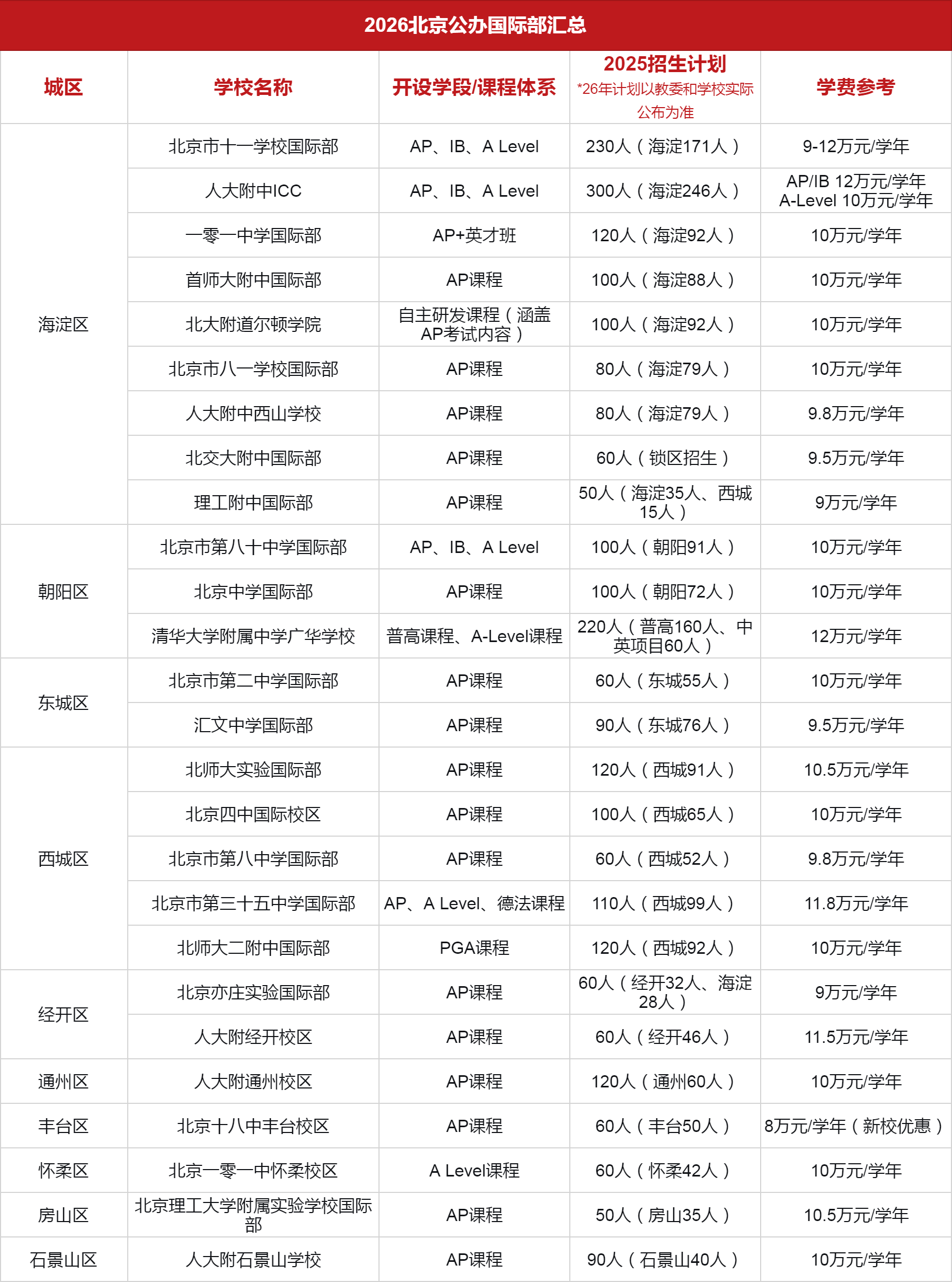
北師大實驗國際部、人大附ICC、十一學校國際部......這些依托牛校資源建立的"特殊存在",既帶有公立教育的嚴謹基因,又嫁接西方課程體系,形成了獨特的辦學模式,在每年的申請季中都大放光彩。
據不完全統計,目前北京約有26所公立國際部,這些學校分布在西城、海淀、朝陽等10個城區。
這里也為大家做個匯總:

么,這些學校入學難度如何?又該如何準備呢?
正常來說,報名國際部的學生需要有升入北京高中的資格,招生范圍主要面向京籍及“九類人”(少量校招收外地戶籍,報名前需確認)。
以下7類情況之一者,可以報考普通高中:
(1)由人力社保部門認定的屬“原北京下鄉知青子女”的考生;
(2)由區臺辦認定的屬“臺胞子女”的考生;
(3)有博士后管委會辦公室開具介紹信和“博士后研究人員進站批準函”人員子女證明的考生;
(4)由人民解放軍相關政治部門認定的屬“隨軍子女”的考生;
(5)有市人力社保部門簽發的“北京市工作居住證”人員子女的考生;
(6)父(或母)一方有本市常住戶籍的考生;
(7)由中建二局第一建筑工程有限公司認定的屬“中建二局第一建筑工程有限公司職工子女”中的非農業戶籍考生。
以下2類只能考對應的學校:
(1)由首鋼礦業鋼礦公司認定的屬“職工子女”中河北省戶籍的考生,可以報名并報考從石景山區招生的普通高中和首鋼高級技工學校。
(2)由中國化學工程第六建設公司北京分公司認定的屬“化六建北京分公司子女”中的非本市戶籍的考生,可以報名并報考通州區普通高中及其他規定可以報考的學校。
免責聲明: 1. 為方便家長更好的閱讀和理解,該頁面關于學校信息描述可能采用了學校視角,描述中涉及的“我”、“我們”、“我校”等第一人稱指代學校本身。并不代表遠播公司或其觀點;2. 此網頁內容目的在于提供信息參考,來源于網絡公開內容,具體以學校官方發布為主;3. 若素材有侵權或其他問題,請聯系我們:2787266480@qq.com。
在北京上學的人群分為圍京籍和非京籍兩類。 京籍孩子擁有北京戶口,入學相對簡單, 但是如果想要跨區入學也需要滿足特定條件。 非京籍孩子上學就是關鍵材料就是四證。 進入12月
學校介紹 北外同文外國語學校,是與北京外國語大學一脈相承的全日制中學,學校沿襲中國最早的外語學校京師同文館中體西用的辦學指導思想, 傳承紅色基因和優良傳統,以復合型外
北京明誠學校 致力于培養面向未來的問題解決者。 明誠匯聚了全國乃至全球最有教育理想、專業精神與教育情懷的教師們,頂尖的教師隊伍是明誠實現培養目標的最重要保障。 今年是
2025年11月25日上午,2025年全國中學生數學奧林匹克競賽(決賽)暨第41屆全國中學生數學冬令營在山西大學附屬中學藝體中心隆重開幕。 來自全國31個省、自治區、直轄市,以及中國香港、
一、學校簡介 匯佳學校 創建于1993年,是國內最早的,擁有PYP,MYP,DP 三個項目的IB學校,集小學、初中、高中一貫制、中外籍學生同校就讀的寄宿兼走讀制學校。現有82個教學班,中外
一、2026年北京IB國際學校TOP10榜單 序號 學校名稱 招生階段 學費情況 1 北京市鼎石學校 小、初、高 27-42萬 2 北京市私立匯佳學校 小、初、高 11-25萬 3 北京市海嘉學校 幼、小、初、高
北京耀中國際學校 位于市中心的紅領巾公園,學校為2至18歲的孩子提供國際教育。二十多年以來,作為北京領先的國際學校之一,北京耀中提供幼兒園、小學和中學教育。自1995年建校
君誠國際雙語學校一年學費 君誠國際雙語學校2026年學費體系以學段(幼兒園、小學、初中、高中)和課程類型(普通課程、藝術課程)為雙軸,形成差異化定價體系。 幼兒園階段 K1-K2班:學
預約咨詢
電話咨詢
手機版
院校庫手機版